
课程介绍:
前期你是否想着?高产出、高销量、高佣金【看似简单,实则不易】
现实却是:没流量、没粉丝、产出少、零出单、账号权重降低、违规被封号…
课程亮点
01抽丝剥茧,全盘拆解抖音直播切片带货流程
02简单易学,保姆级抖音起号涨粉实操教程
03多元攻略,玩转抖音切片带货账号变现
04即学即会,零基础也可快速上手
实战派作风 不讲虚话 只给干货轻松高效产出带货视频课程实用值满分



课程目录:
抖音直播切片带货项目课程,带你0基础打造切片带货账号,用明星ip实现躺
01.愿景娱乐–达人申请授权流程.docx
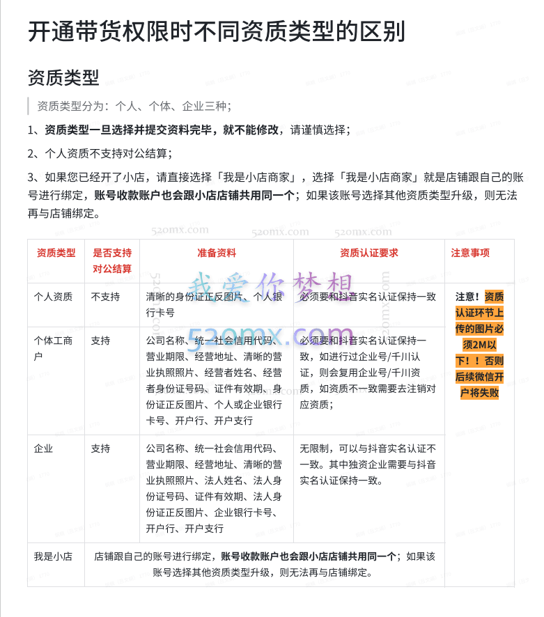
02.开通带货权限时不同资质类型的区别.pdf.pdf
03.达人授权网址.txt
《参与切片带货的必要条件》(2022-11-18 14:53:26).mp4
《如何升级为抖音招商团长月入10W+?》(2022-11-18 14:56:09).mp4
《如何通过直播切片项目赚到钱?》(2022-11-02 13:38:24).mp4
《招商团长如何获取授权、管理团队》(2022-11-18 14:56:25).mp4
《智能分发系统:从此告别手工剪辑》(2022-11-18 14:54:06).mp4
《智能切片系统:切片分发与商品管理》(2022-11-18 14:56:47).mp4
《智能切片系统:批量制作切片视频》(2022-11-18 14:57:10).mp4
《爆款案例实操—获取头部达人授权?》(2022-11-18 14:53:48).mp4
《直播切片玩法,不可错过的时代红利》(2022-11-02 13:37:49).mp4
《矩阵运作:轻松带货赚佣金》(2022-11-18 14:55:42).mp4
《课程总结》(2022-11-18 14:57:33).mp4
温馨提示:如遇到下载链接失效、支付问题、版权等问题!请您站内私信客服或者发邮件:kefu114@Outlook.com,客服第一时间看到您的信息必回,不负信赖,始终守候!!!如果您未能收到回复信息,有可能在垃圾信箱里面哦~































































